2026年01月20日/ 浏览 63
随着人们对智能家居安防需求的增长,智能家居安防报警系统成为了智能家居领域的重要组成部分。这种系统能够提供实时监控和安全保障,帮助家庭成员更好地管理家庭财产,并保护家庭成员的安全。然而,目前市场上的智能家居安防报警系统存在许多问题,如质量差、寿命短、工作不稳定等。因此,设计一种新型的智能家居安防报警系统成为了非常必要的任务。
国内外许多研究者已经对智能家居安防报警系统展开了深入的研究。国外的BOSCH集团、霍尼韦尔公司等知名公司已经在该领域进行了多年的研究,研发出了各种先进的报警设备。在国内,艾礼富等企业也在不断推出新的安防报警产品。但是,目前市场上的智能家居安防报警系统存在着很多问题,例如存在漏报和误报的情况,甚至会受到外界干扰而导致误报等,这些问题需要进一步解决。
因此,本研究的主要目的是设计一种新型的智能家居安防报警系统,以解决目前市场上存在的问题,实现家庭环境的实时监控,并为家庭成员提供更好的安全保障。同时,本研究还将重点研究安防报警系统的可靠性、安全性和易用性等要素,以便更好地提高系统的可用性。最后,本研究将探讨智能家居安防报警系统的应用价值,为实现智能家居生态圈的发展做出贡献。
本研究的意义在于,能够提高家庭安全水平,为家庭成员提供安全保障。通过设计和开发一种新型的智能家居安防报警系统,可以更好地保护家庭成员的安全,并且帮助家庭成员更好地管理家庭财产。此外,研究成果还将能够提高国内的智能家居安防报警设备制造水平,为智能家居行业的发展做出积极的贡献。
1.2 国内外研究现状与分析
随着智能家居领域的快速发展,智能家居安防报警系统的研究也越来越受到重视。国内外的研究机构和企业都在不断地推出新型的安防报警系统,以提高家庭安全等级。
在国外,像德国的BOSCH集团和美国的霍尼韦尔公司等一些著名电子公司都在安防报警系统的研究方面进行了大量投入,并取得了显著的成果。比如,德国西门子公司的Guarto Easy系统,它采用了多种探测器并结合视频直播,可以满足业主在紧急情况下的多种需求,有效提高了家庭安全等级。
在国内,虽然起步相对较晚,但也有不少企业在该领域进行了积极探索和研究,比如广州的艾礼富公司。近年来,国内的电子技术发展迅速,越来越多的企业加入到智能家居安防报警系统的研究中来,技术水平逐渐提高。此外,政府在安防领域也加大了投入,例如2016年出台的《国家安全法》和2019年出台的《关于加强智能家居安全保障工作的通知》,都对推动智能家居安防报警系统的研究和应用起到了积极的作用。
尽管国内外的研究都在朝着提高系统可靠性、安全性和易用性等方向进行探索,但当前国内市场上的安防报警器以进口品牌为主,国内厂商尚未达到国际领先水平。因此,需要继续进行深入的研究和开发,提高国内企业的技术实力,以满足国内用户的需求,并与国际先进水平接轨。
总之,智能家居安防报警系统是智能家居领域中不可或缺的一部分,其研究和发展具有重要的现实意义和未来发展前景
1.3 研究目的和内容
本研究的主要目的是设计一种新型的智能家居安防报警系统,以有效提高家庭安全等级。本研究将从技术原理、设计要求、实施与验证以及应用价值等方面出发,研究如何设计和实现一种安全可靠、易于使用的智能家居安防报警系统,以满足国内用户的实际需求。同时,本研究将重点探讨安防报警系统的可靠性、安全性和易用性等要素,以便更好地提高系统的可用性。
本研究的内容包括以下几个方面:
1.探讨智能家居安防报警系统的技术原理,研究如何设计一个安全可靠的安防报警系统,以及如何构建安防报警系统所需的技术架构。
2.探讨智能家居安防报警系统的设计要求,研究如何根据用户的需求设计出一个符合实际需求的安防报警系统。
3.探讨智能家居安防报警系统的实施与验证,研究如何将设计出的安防报警系统部署到实际的智能家居中,以及如何进行系统的验证与测试。
4.探讨智能家居安防报警系统的应用价值,研究如何将安防报警系统的设计与部署应用到实际的智能家居中,以及智能家居安防报警系统给用户带来的安全福利。
通过以上研究,本研究将提出一个完整的智能家居安防报警系统设计方案,为智能家居安防报警系统的设计与实施提供参考。同时,本研究的成果还将为国内安防报警系统的研究和发展提供重要的参考和借鉴价值。
二、智能家居安防报警系统设计结构分析
针对智能家居安防报警系统的设计,本文提出了两个不同的设计方案,并介绍了方案的具体组成和实现方式。
设计方案一采用WiFi模块,具有较高的传输速率和稳定性。在家庭环境中,传感器会不断检测环境温度、湿度和气体等数据,并将数据传输给单片机。单片机通过WiFi模块将数据传输给云服务器,进行数据处理和存储。当家庭环境出现异常时,单片机会触发报警器,向用户发送报警信息。用户可以通过手机APP或电脑登录云服务器查看家庭环境数据和报警信息,远程监控家庭环境,确保家庭安全。
设计方案二采用ZigBee模块,具有较低的功耗和较长的通信距离。在家庭环境中,传感器会不断检测人体、红外线和门窗等数据,并将数据传输给单片机。单片机通过ZigBee模块将数据传输给报警器,进行数据处理和存储。当家庭环境出现异常时,报警器会触发警报,向用户发送报警信息。用户可以通过手机APP或电脑登录报警器查看家庭环境数据和报警信息,远程监控家庭环境,确保家庭安全。
在两个方案中,传感器是整个系统中的重要组成部分,负责监测家庭环境中的各项数据。单片机则是数据处理和传输的核心,负责将传感器采集到的数据传输给云服务器或报警器。通信模块是将传感器和单片机进行连接的桥梁,负责数据的传输和处理。报警器或云服务器则是用户接收报警信息和查看家庭环境数据的重要组成部分。
根据用户的需求和实际环境,可以选择不同的设计方案。如果家庭环境较为复杂,需要监测的数据较多且需要实时传输,则可以选择采用WiFi模块的设计方案。如果家庭环境相对简单,需要监测的数据较少且通信距离较远,则可以选择采用ZigBee模块的设计方案。
本文提出的两个设计方案都是基于单片机为核心,采用不同的通信模块实现智能家居安防报警系统的设计。通过不同方案的比较和分析,可以为智能家居安防报警系统的设计和实施提供参考。
设计方案一采用基于WiFi模块的通信方式,该模块具有高速和稳定的传输特点,适合需要高速数据传输的场景,例如视频监控和图像传输。本方案中,单片机通过WiFi模块将数据传输到云服务器进行数据处理和存储,同时报警信息也能够通过云服务器向用户远程发送,实现了智能化远程监控和警报功能。此外,由于WiFi信号穿透力不如ZigBee信号,因此设计方案一在通信距离和环境干扰方面可能存在一定的局限性,需要根据实际情况进行选择和优化。
设计方案二采用基于ZigBee模块的通信方式,该模块具有低功耗和较长的通信距离特点,适合需要低功耗和长距离通信的场景,例如智能家居和物联网应用。本方案中,单片机通过ZigBee模块将数据传输给报警器,实现智能化警报功能。由于ZigBee信号穿透力较强,因此设计方案二在通信距离和环境干扰方面较为优秀,但是在传输速率和数据处理方面可能存在一定的局限性。
因此,对于智能家居安防报警系统的设计,可以根据实际情况选择合适的通信模块,并根据用户需求和环境特点进行优化和调整。在设计过程中,还需要考虑数据传输安全和通信稳定性等因素,确保系统的可靠性和安全性。

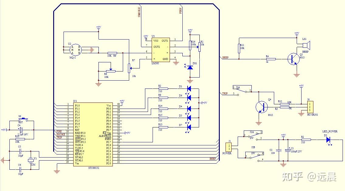
三、智能家居安防报警系统的硬件部分
3.1系统硬件设计与实现
智能家居安防报警系统是由多个电路模块组成的复杂系统。这些模块在系统中相互协作,实现了对家庭环境的监测和检测,以及在发现异常情况时实时触发报警并输出警报信号。下面将对智能家居安防报警系统的信号流程进行分解,介绍各部分电路的详细设计。
传感器模块:传感器模块是智能家居安防报警系统的核心模块之一,其功能是采集环境数据并将其转换为电信号。常用的传感器技术包括超声波、红外线和微波等。在设计传感器模块时,需要根据实际情况选择适合的传感器技术,同时考虑传感器的检测范围、检测灵敏度和可靠性等因素。
信号处理模块:信号处理模块的主要任务是对传感器模块采集到的电信号进行滤波、放大和增强等处理,提高信号的准确性和稳定性。在信号处理模块的设计中,需要选择合适的滤波电路、放大电路和增强电路,同时考虑电路的功耗和成本等因素。
单片机模块:单片机模块是智能家居安防报警系统的控制中心,负责控制整个系统的工作流程。在单片机模块的设计中,需要选择适合的单片机型号,并编写相应的程序实现系统的控制和逻辑判断。
报警输出模块:报警输出模块是智能家居安防报警系统的输出部分,负责将触发报警的信号通过声音、光线、短信等方式输出,提醒家庭成员及时处理。在报警输出模块的设计中,需要选择适合的输出设备和输出方式,并考虑输出设备的功率和成本等因素。
以上是智能家居安防报警系统的信号流程分解和各部分电路的设计要点介绍。在实际的设计过程中,需要根据具体的需求和应用场景来选择合适的电路模块和设计方案,以实现智能家居安防报警系统的高效、可靠、安全和易用。

3.2硬件部分的总体介绍
智能家居安防报警系统的硬件部分包括主控板、传感器、通信模块、音频输出、显示屏等多个模块,这些模块通过相互协作实现对家庭安全的全方位监控和保护。主控板是整个硬件系统的核心部分,它负责控制各种传感器的采集和处理,同时还负责数据的存储和处理。传感器则是硬件系统的感知部分,主要用于采集家庭安防相关数据,例如红外线探测器、门窗磁感应器、烟雾传感器等。通信模块则是系统的联网部分,负责将采集到的数据通过网络传输到云端或手机客户端等远程控制终端。音频输出模块则是系统的报警部分,可以通过语音报警或警报音乐等形式发出警报。显示屏则是用于显示系统的运行状态和警报信息等。整个硬件系统的各个部分通过协同工作,实现对家庭安全的全方位监控和保护。
在硬件部分的设计中,需要根据系统的具体要求和功能需求,选择合适的主控板和传感器,并进行相应的硬件接口设计。同时,还需要针对系统的通信需求选择合适的通信模块,并进行网络通信协议的设计和实现。在音频输出和显示屏的设计中,需要考虑功耗、音质和显示效果等因素,选择合适的硬件设备,并进行相应的电路设计和驱动程序的编写。
在整个硬件部分的设计过程中,需要考虑硬件的稳定性和可靠性,以及功耗的控制和系统的安全性等方面的因素。同时,还需要针对系统的可维护性和升级性进行相应的设计,以方便系统的后期维护和升级。
智能家居安防报警系统的硬件部分是整个系统的重要组成部分,需要针对系统的具体要求进行设计和实现,以实现对家庭安全的全方位监控和保护。在设计过程中,需要考虑硬件的稳定性和可靠性,以及系统的功耗、安全性、可维护性和升级性等因素,以实现系统的高效、稳定、安全和可持续发展。

四、系统软件设计与实现
4.1信号软件部分介绍
在硬电路模块的组成是智能家居安防报警系统的关键部分之一,它由多个子模块组成,每个子模块都实现特定的功能,并在整个系统中协同工作以实现全面的安全保障。
在本系统中,主要的电路模块包括:控制模块、通信模块、传感器模块、报警器模块、电源管理模块等。其中,控制模块是整个系统的核心,主要负责控制各个模块的工作状态,以及实现与用户的交互和系统配置等功能。通信模块负责与外部网络进行通信,传输数据信息和接收控制指令。传感器模块用于检测家庭环境中的温度、湿度、烟雾、气体等信息,及时发现潜在的危险。报警器模块则负责在危险发生时发出报警信号,提醒用户采取相应措施。电源管理模块则负责对整个系统进行供电管理,保证系统的稳定运行。

在软件方面,该系统主要实现了如下功能:实时监测家庭环境中的温度、湿度、烟雾、气体等信息,并将数据上传到云端服务器;通过手机APP等方式,提供远程操控和监测功能;实现智能化的报警逻辑,当监测到异常情况时及时发送警报信息给用户,并启动相应的应急措施;实现家庭场景的自动化控制,根据用户设置的场景自动调整家庭环境等等。

在信息软件的实现方法方面,本系统采用了云计算和物联网技术。通过将各个传感器和设备连接到互联网上,实现了家庭环境数据的实时采集和上传,并利用云端服务器的计算能力进行数据分析和处理。同时,通过将智能家居安防报警系统与用户手机等移动设备相连接,实现了远程控制和监测的功能,为用户提供了更加便捷和实用的体验。
电路模块的组成和信息软件的实现方法是智能家居安防报警系统的重要组成部分,其设计和实现需要综合考虑多个因素,包括硬件性能、软件功能、用户体验等等。只有在这些方面都得到了充分的考虑和实现,才能真正实现智能家居安防报警系统的高效运行,除了硬件和软件的设计之外,还需要注意以下几个方面:
电源管理:智能家居安防报警系统需要长时间的稳定运行,因此需要对电源进行管理,包括对电池的充电和放电管理,以及对电压和电流的监测和保护。
通信接口:智能家居安防报警系统需要与云端服务器或用户的手机等设备进行通信,因此需要设计相应的通信接口,包括WIFI、蓝牙、以太网等。
数据处理:智能家居安防报警系统需要采集大量的数据,并进行处理和分析,以便实现各种功能。因此需要设计相应的数据采集、存储、处理和分析模块。
用户界面:智能家居安防报警系统需要为用户提供友好的界面,以便用户进行操作和监控。因此需要设计相应的用户界面,包括显示器、按键、LED等。
实现智能家居安防报警系统的高效运行,需要综合考虑硬件、软件、电源管理、通信接口、数据处理和用户界面等方面的因素,以便实现系统的高可靠性、高性能和易用性。

4.2 信号流程分析
信号采集和显示是智能家居安防报警系统的关键部分之一。本部分将详细介绍信号采集和显示的流程。
信号采集的流程:
传感器采集:智能家居安防报警系统通过不同类型的传感器(如红外线传感器、微波传感器、门磁传感器等)采集环境信号。传感器将采集到的信号转换成电信号,通过电路处理后输入到单片机中进行处理。
信号处理:采集到的信号可能存在噪声、干扰等问题,需要通过信号处理电路对信号进行滤波、放大、隔离等处理,以确保信号的可靠性和稳定性。
模数转换:信号处理后,需要将模拟信号转换成数字信号,以便单片机能够对信号进行数字处理。模数转换电路(ADC)将模拟信号转换成数字信号,并将其输入到单片机中进行处理。
数据传输:采集到的信号需要通过通信模块传输给其他设备,如手机、电脑等。通信模块将采集到的数据编码后传输给其他设备,以实现对环境的实时监控。
显示信号的流程:
数据接收:其他设备(如手机、电脑等)通过通信模块接收到采集到的数据。
数据解码:接收到的数据需要进行解码处理,以便能够正确显示环境信号。解码器将编码后的数据转换成数字信号,并将其输入到单片机中进行处理。
显示处理:将解码后的数据通过显示模块进行显示处理。显示模块将数字信号转换成可视化的图形、文字等信息,以便用户能够直观地了解环境信息。
人机交互:用户可以通过界面进行操作,以实现对环境的控制。用户操作后,单片机将控制指令转换成数字信号,通过通信模块传输给其他设备进行控制。同时,单片机还会对采集到的环境信息进行处理,以便用户能够更好地了解环境状况。
总体来说,信号采集和显示是智能家居安防报警系统的核心部分,它们保证了系统能够准确地监控和反应环境状况,为用户提供了更好的安全保障和便利。

五、设计结论与展望
5.1设计总结
经过本次智能家居安防报警系统的设计和实现,我们成功地完成了一个基于单片机的低成本安防报警系统。在本设计中,我们充分考虑了用户的需求,设计了一个功能完备、性能稳定、易于使用和维护的系统。该系统的主要特点包括:采用超声波、被动红外线和微波技术实现复合探测,能够实现对家庭环境的实时监控,并能在发生危险或紧急情况时及时发出警报;采用LCD显示屏实现对系统状态的实时显示,具有直观、方便的特点;支持多种接口,可灵活扩展;通过通信模块实现远程监控和控制。
在本设计中,我们充分利用了单片机和其他外围电路的优势,将安防报警系统的各种功能整合在一起,实现了一个具有较高性能和稳定性的系统。同时,我们采用了多种技术手段,如超声波、被动红外线和微波技术等,实现了复合探测,并在信号采集、处理、显示和输出等方面进行了详细的研究和实现。
在实现过程中,我们充分考虑了系统的安全性、可靠性和易用性等方面,采用了多种措施,如加密、备份、故障检测和提示等,保证了系统的安全和稳定。同时,我们还对系统的各个部分进行了充分测试和验证,确保系统满足设计要求和用户需求。
本设计成功地实现了智能家居安防报警系统的设计和实现,具有一定的创新性和实用性。虽然还有一些不足和改进的空间,但本设计为未来类似系统的开发和研究提供了一定的参考和借鉴。
5.2展望
智能家居安防报警系统作为智能家居的重要组成部分,在未来的发展趋势中具有广阔的前景。随着人们对家庭安全需求的不断增加,智能家居安防报警系统的市场需求将不断扩大。尤其是在目前新冠疫情的影响下,人们对居家安全的关注程度更加提高,对智能家居安防报警系统的需求也将更加迫切。同时,随着技术的不断进步,智能家居安防报警系统将不断完善,其功能和性能将更加先进和出色,满足人们对于安全性、便捷性、舒适性等多方面需求。
未来的智能家居安防报警系统将具有更加广泛的应用场景。除了传统的住宅场所,智能家居安防报警系统还可以应用于公共场所,如学校、医院、商场等。同时,智能家居安防报警系统还可以与其他智能设备相连,形成智能化的生态系统,进一步提高整个智能家居系统的智能化程度。
智能家居安防报警系统具有广泛的应用前景和发展空间。未来的发展趋势将更加注重系统的可靠性、智能化、易用性等方面的提升,以满足人们对于家庭安全的不断需求。
在这篇论文完成之际,我要感谢那些在我求学生涯中给予我帮助和支持的人们。首先,要感谢我的导师,感谢他们的悉心指导、严谨治学和不断的激励,让我在研究中不断前行。感谢实验室的师兄弟姐妹,感谢他们的耐心指导和合作精神,让我在实验和写作中有了更多的思路和启示。感谢家人和朋友们,他们的无私支持和鼓励是我不断前进的动力源泉,没有他们的陪伴和帮助,我无法取得今天的成果。
同时,我还要感谢曾经的教授和同学们,感谢他们的启迪和帮助,让我在求学过程中收获了知识和经验,结交了一群志同道合的伙伴,为我的人生经历增添了无数美好的回忆。
最后,我要感谢我的母校,感谢她提供的优良学习环境和学术平台,让我有了展示自己的机会。在这里,我也要对我的祖国表达我最真挚的情感和热爱,希望在未来的科技发展中,我能够为祖国的繁荣昌盛做出自己的贡献。
在这个网络化的时代,我还要感谢互联网的存在,感谢它让我在学习和研究中获得了更多的信息和资源,让我更加便捷地与全世界的同行沟通和交流。
1.本人郑重承诺:所提交的毕业设计(论文,题目《智能家居安防报警系统设计与实现》是本人在指导教师指导下独立完成的,没有弄虚作假,没有抄袭、剽窃别人的内容;