2026年01月22日/ 浏览 70
一、技术背景与架构
随着企业网络规模扩大和业务复杂度提升,传统依赖人工巡检的运维模式面临故障发现滞后、根因定位困难等问题。H3C 交换机软件故障检测技术应运而生,旨在实现运维模式从 “被动响应” 到 “主动预防”、“人工处置” 到 “智能自治” 的转型。该技术采用分层设计架构,涵盖进程级、业务级和转发面三个核心层面,形成全方位保障体系,从系统内核、控制平面到数据平面实现立体化故障检测与处理。
二、核心检测技术详解
(一)进程级故障检测
聚焦操作系统内核线程监控,如同设备 “神经系统监护仪”。核心技术包括内核线程死循环检测,通过计时器监控线程 CPU 占用时长,精准识别无限循环问题;内核线程饿死检测,跟踪线程调度时间戳,预警资源竞争或调度策略不当隐患;同时提供内核线程异常信息与重启信息显示功能,完整记录崩溃现场和自愈过程,为故障诊断提供关键线索。
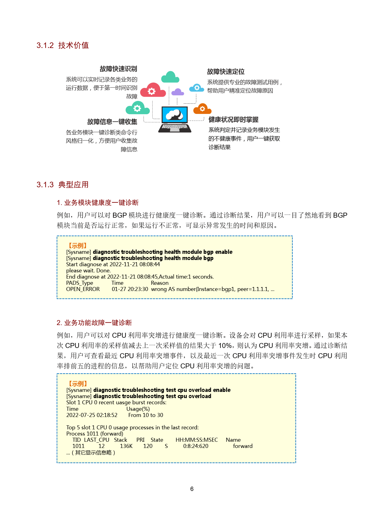
(二)业务级故障检测
面向控制平面与业务功能层,核心技术包括一键诊断、GOLD 和 EAA,且支持多技术联动。一键诊断 24 小时不间断监控软硬件业务模块,实现故障快速识别与定位;GOLD 通过启动诊断、监控诊断和按需诊断三类测试例,完成软硬件故障检测与自动修复;EAA 支持用户定制监控策略,通过事件与动作的灵活组合实现自动化运维。三者联动可拓展诊断功能边界,提升运维灵活性与智能化水平。
(三)转发面故障检测
聚焦数据转发平面异常监控,保障网络 “高速公路” 畅通。端口与链路状态监测涵盖光功率异常检测、接口错误告警和单板丢包监测,实现故障快速隔离;转发质量与性能深度监测包括接口队列缓存监控、报文时延检测和接口丢包监测,提供细粒度性能数据,助力瓶颈分析与质量评估。
三、技术核心价值
该技术体系通过多层次、多维度监控,实现故障精准定位与快速隔离,最小化业务中断影响;依托周期性诊断与自动化策略,构建主动预警能力,变被动响应为主动预防;持续生成全维度运行数据,为故障回溯、容量规划和运维决策提供坚实支撑。其适配不同设备型号,通过灵活的配置选项和联动机制,满足企业多样化运维需求,为现代化网络的稳定运行提供核心技术保障。












免责声明:我们尊重知识产权、数据隐私,只做内容的收集、整理及分享,报告内容来源于网络,报告版权归原撰写发布机构所有,通过公开合法渠道获得,如涉及侵权,请及时联系我们删除,如对报告内容存疑,请与撰写、发布机构联系返回搜狐,查看更多