民江信达
首页
新闻动态
核心业务
解决方案
留言反馈
关于我们
首页
新闻动态
核心业务
解决方案
留言反馈
关于我们
新闻动态
新闻动态
微软将Windows打造为“智能操作系统” 首推任务栏AI助手
微软正在将Windows操作系统升级为“AI画布”,首批集成AI助手至Windows 11任务栏。新功能让AI助手成为用户的Windows智能助理,可在点击按钮后主动控制电脑、完成各类任务。这是微软全...
2026年01月21日
/
浏览 7
OpenAI预告了AI时代「Windows系统」的诞生
文 | 窄播,作者 | 李威 这是《窄播Weekly》的第68期,本期我们关注的商业动态是:OpenAI在今年的DevDay上更清晰地向我们展示了如何构建一个AI时代的超级系统。 上周用Sora 2引...
2026年01月21日
/
浏览 8
微软“暗更”Windows 11 26H1新系统,多数人无权升级?只为ARM芯片
微软突发Windows 11 26H1打破年度更新节奏,并非给普通用户的功能升级,而是Arm新芯片专属平台分支。它加速新设备上市,却暗藏版本混淆风险,普通用户该无视还是关注? 一、微软“暗更”新系统,...
2026年01月21日
/
浏览 10
0基础秒会!Windows10/11系统永久激活傻瓜教程,小白也不踩坑
桌面右下角的“激活Windows”水印是不是越看越糟心?不能换心仪的壁纸、系统更新被限制、办公软件动不动就报错,明明是自己花钱买的电脑,却用得束手束脚,别提多憋屈了! 今天就给大家分享一个小白专属的P...
2026年01月21日
/
浏览 8
用U盘安装Windows系统,小白也能一次成功!全程步骤超详细
开篇衔接: 上篇教大家做好了系统U盘,这篇就手把手教你怎么用它给电脑装新系统。还是那句话:不用懂技术,跟着点鼠标,出错了重来就行~ 一、装系统前必看:这3件事提前做,避免丢文件! 1. 备份重要文件:...
2026年01月21日
/
浏览 8
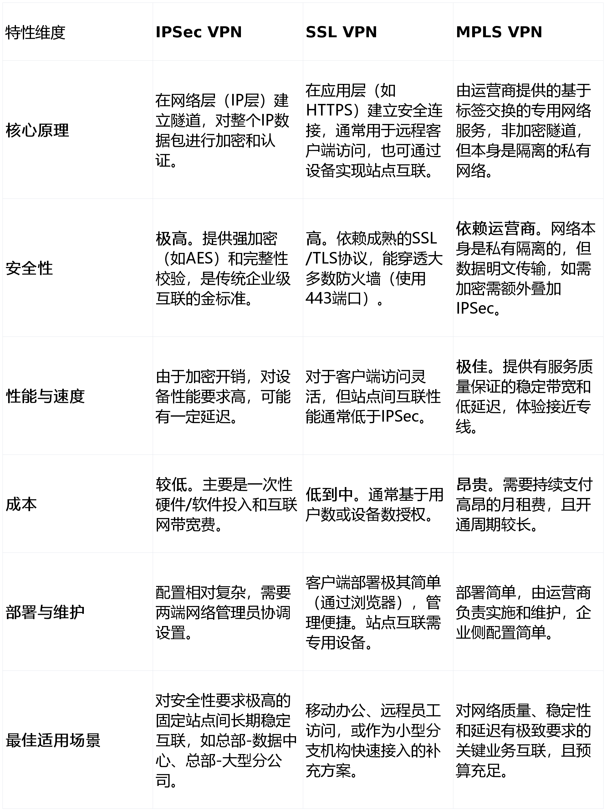
分公司要与总公司网络互通要建立vpn
一、在全球化与分布式办公成为常态的今天,确保分公司与总公司之间安全、高效、稳定的网络互通,已成为企业运营的“数字生命线”。无论是为了访问内部ERP/OA系统、共享核心文件,还是进行安全的语音视频会议,...
2026年01月21日
/
浏览 8
假期VPN | 图书馆远程访问常见问题汇总
远 程 访 问 图书馆VPN常见问题汇总 本期整理使用图书馆VPN过程中遇到的常见问题,帮助大家顺利连接图书馆VPN。 温馨提示:图书馆VPN仅能访问图书馆数字资源。 注册图书馆VPN 校园网环境访问...
2026年01月21日
/
浏览 7
[R系列企业VPN路由器] 基本上网设置指导
R系列路由器专为中小型企业而设计,内置丰富的网络管控功能,可以满足多种不同的上网需求。本文介绍电脑设置路由器上网的方法。 设置方法 1.线路连接 将前端上网的宽带线连接到路由器的WAN口,上网电脑连接...
2026年01月21日
/
浏览 8
差异化发展赛道:中国AI大模型技术深耕与行业落地双加速
中国人工智能大模型领域持续深化发展,当前国内AI大模型已迈入“技术深耕与行业落地双加速”的关键阶段,多模态能力突破、开源生态扩张、产业级应用渗透成为核心主线。小编整理了一份中国各大AI大模型近期的发展...
2026年01月21日
/
浏览 7
关键技术突破叠加存储涨价大周期,国产半导体设备景气度确认
近日,国产半导体设备领域接连迎来两项催化,强力提振板块自主可控信心。 一是中核集团微信公众号近日表示,由中核集团中国原子能科学研究院自主研制的我国首台串列型高能氢离子注入机(POWER-750H)成功...
2026年01月21日
/
浏览 7
首页
上一页
146
147
148
149
150
下一页
尾页