民江信达
首页
新闻动态
核心业务
解决方案
留言反馈
关于我们
首页
新闻动态
核心业务
解决方案
留言反馈
关于我们
新闻动态
新闻动态
科普三角洲部分大红现实考据
非洲之心 游戏中价值最高、爆率极低的“非洲之心”,现实原型是世界上最大的宝石金刚石库利南分割而成的梨形钻。其中库利南一号“非洲之星”镶在英王权杖上,库利南三号作为胸针佩戴在伊丽莎白二世女王胸前,还有被...
2026年01月20日
/
浏览 7
全球首台!“悟空”杭州出世
近日,浙江大学脑机智能全国重点实验室重磅发布最新研制的新一代神经拟态类脑计算机——Darwin Monkey(“悟空”)。这是国际上首台神经元规模超过20亿的基于专用神经拟态芯片的类脑计算机,标志着我...
2026年01月20日
/
浏览 9
JASMINER X4 刀片服务器操作指南
一、产品介绍 JASMINER X4 高通量 1U 服务器,又名茉莉 X4-刀片服务器,英文名 JASMINER X4-1U SERVER 是中科声龙科技发展(江苏)有限公司基于自主研发的 JASMI...
2026年01月20日
/
浏览 10
刷新6项纪录!HPE ProLiant ML350 Gen11获评全球最节能塔式服务器
近日,HPE ProLiant ML350 Gen11塔式服务器通过国际权威的标准性能评测机构SPEC测试,该服务器在六种不同的测试环境中均取得高于15000分的能效最高分,刷新6项塔式服务器能效世界...
2026年01月20日
/
浏览 8
为什么要选择一台国产的塔式服务器?
服务器通常具有比传统计算机更强的处理能力、更高的内存和更多的存储空间,塔式、刀片和机架是三种不同类型的服务器形态。用户对于服务器的使用有着不同场景的要求,比如服务器上的负载、空间和预算限制、存储容量、...
2026年01月20日
/
浏览 9
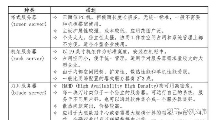
塔式服务器、机架服务器、刀片服务器
塔式服务器 塔式服务器一般是大家见得最多的,它的外形及结构都与普通的PC机差不多,只是个头稍大一些,其外形尺寸并无统一标准。 塔式服务器的主板扩展性较强,插槽也很多,而且塔式服务器的机箱内部往往会预留...
2026年01月20日
/
浏览 8
服务器机架导轨,2024年全球市场规模达1.06亿美元
在全球数据中心建设加速与智能化升级的双重驱动下,服务器机架导轨作为保障硬件稳定运行的核心组件,正面临技术迭代与供应链重构的双重挑战。2025年美国关税政策调整引发的全球贸易格局变化,叠加亚太市场崛起对...
2026年01月20日
/
浏览 8
舜源科技推出全新2U机架式服务器
集微网消息,近日,舜源科技基于兆芯开胜KH-40000系列处理器平台,全新推出勤龙国产化服务器产品QL208-KH-4000。 勤龙QL208-KH-4000服务器是一款基于兆芯开胜KH-40000/...
2026年01月20日
/
浏览 8
NVIDIA首批Blackwell GB200 NVL72服务器机架顶着散热问题报告发货
据报道,英伟达公司的 Blackwell NVL72 服务器机架正面临散热问题,而该公司已开始向市场供应主流产品。继架构缺陷之后,NVIDIA的Blackwell现在又面临服务器机架设计问题,但首批采...
2026年01月20日
/
浏览 9
AI服务器机架概念股
AI服务器机架概念股是指为AI服务器提供机架结构、散热解决方案、电源系统及配套组件的上市公司,其核心逻辑是AI算力需求爆发推动机架及配套设施的升级需求(如高密度、低功耗、高可靠性)。这些公司通过为AI...
2026年01月20日
/
浏览 6
首页
上一页
170
171
172
173
174
下一页
尾页